SLK2671B10KV/50mA交直流耐压测试仪,交直流耐电压测_上海电兴科技有限公司-上海交通大学国家科技园021-54361854/5436161954/54358329
欢迎进入上海电兴科技有限公司-上海交通大学科技园|短路接地线网站
服务热线
021-54361854/54361954
SLK2671B10KV/50mA交直流耐压测试仪,交直流耐电压测
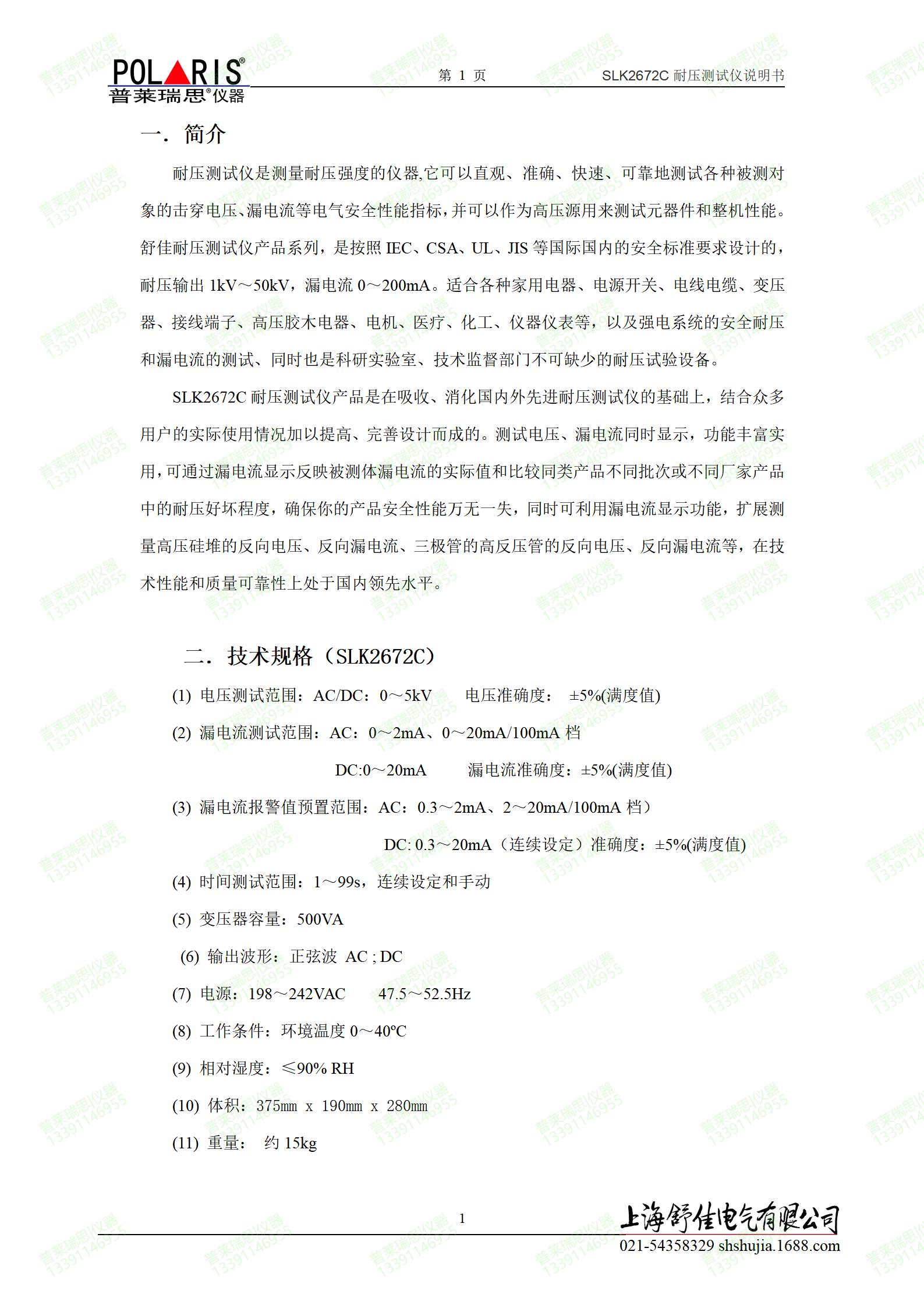
产品简介
可通过耐压测试仪,耐电压测试仪,耐压仪测试电压、漏电流显示,反映产品耐压好坏程度,还可以扩展测量高压硅碓的反向电压、反向漏电流、三极管的高反压管的反向电压、反向漏电流等
订购热线:021-54361854/54361954
产品介绍
SLK2672C耐压测试仪(耐压仪、耐电压测试仪器)

    适用家用电器、电源开关、电线电缆变压器、接线端子、高压胶木电器电机、医疗、化工、仪器仪表及强电系统的安全耐压和漏电流的测试、同时也是科研实验室、技术监督部门不可缺少的耐压试验设备。
(1)电压测试:AC/DC:0~5KV (2)漏电流测试:AC:2~2mA、20~100 mA  (3)漏电流报警值预置范围:      AC:2~2mA  20~100 mA  (4)时间测试:1~99s,连续设定和手动 (5)变压器容量: 750VA(SLK2672C) (6)电源:198~242VAC




 

 
 
 
 
 
 
 
 
联系我们
上海电兴科技有限公司-上海交通大学科技园|短路接地线
全国服务电话:021-54361854/54361954
传真:021-54361854/5436161954/54358329
Q Q:289109264
公司地址:上海市剑川路600号(上海交通大学国家大学科技园)
我要订购
* 联系人
* 联系电话
电子邮件
QQ
* 产品名称
* 采购意向
温馨提示: 请填写采购的产品数量和产品描述,方便我们进行统一备货。
咨询热线:021-54361854/54361954

Copyright © 上海电兴科技有限公司-上海交通大学科技园|短路接地线 版权所有 沪ICP备2026008655号  
全国服务电话:021-54361854/54361954   传真:021-54361854/5436161954/54358329
公司地址:上海市剑川路600号(上海交通大学国家大学科技园)   网站地图   上海野豹企业官网

电话
服务电话:
021-54361854/54361954
微信

微信公众号